Transceiver CW 20 m – Amplificateur de puissance RF power amplifier
Vita brevis, ars longa. L’année s’achève déjà. J’arrive au dernier étage de mon transceiver. Je me suis orienté a priori vers l’utilisation des transistors de commutation MOSFET qui sont utilisés en commutation rapide de haute puissance. Le modèle IRF510, l’un des plus utilisés en QRP, est disponible pour moins de 1 euro. Pour quelques euros il est possible de se construire un PA QRP. Le net foisonne d’exemples d’ amplificateur de puissance RF. En reproduire un serait certes un bon exercice de soudure mais me laisserait sur ma faim. Je veux en savoir un peu plus sur ces composants et faire ma propre expérience.
Un excellent document de NA5N, Paul Harden, traite des amplificateurs MOSFET en classe C,D,E et F. Il m’a servi de guide principal pour réaliser cet article. Au préalable, un peu de théorie très utile avec les documents de Joël Redoutey F6CSX et Philippe Roux.
1. Cahier des charges:
- un seul transistor MOSFET IRF510,
- QRP, 2W à 5W,
- filtre passe-bande séparé.
2. Caractéristiques du MOSFET IRF510
Le transistor IRF510 est du type canal N à enrichissement. C’est un dispositif qui contrôle un courant au moyen d’un tension. Autrement dit, l’intensité du courant de drain dépendra de la tension de grille-source.
Il faut lui appliquer une certaine tension Vgs positive pour obtenir un courant de drain Id significatif. Tant que la tension de commande n’atteint pas ce seuil Vt, le courant de drain reste quasiment nul. Au delà de la tension de seui Vt, le courant de drain Id suit approximativement de manière linéaire la tension grille-source Vgs. Au delà d’une valeur de saturation Vdsat le courant de drain n’augmente plus.
Il s’agit d’obtenir un fonctionnement correct et optimal de l’amplificateur. La puissance demandée à l’amplificateur entraîne un échauffement du composant. Un choix approximatif du point de fonctionnement entraînera son claquage ou une déformation du signal.
Tracer les courbes caractéristiques permet de faire connaissance avec notre transistor.
2.1. Caractéristique de sortie
Le schéma figure 1 ci-dessous montre le circuit de simulation qui permet de tracer la caractéristique de sortie Id = f(Vds)|Vgs paramètre.
La figure 2 ci-dessous, montre la courbe obtenue. La tension Vgs varie de 4,5V à 8V au pas de 0,5V. La tension Vds varie de 0 à 14V au pas de 1V. Ces valeurs ont été choisies dans la plage de fonctionnement de l’amplificateur.
Télécharger les fichiers de simulation LTspice.
2.2. Caractéristique de transfert
Le schéma figure 3 ci-dessous montre le circuit de simulation qui permet de tracer la caractéristique de transfert Id = f(Vgs)|Vds constant.
La figure 4 ci-dessous, montre la courbe obtenue. La tension Vgs varie de 3V à 8V au pas de 1V. La tension Vds = 13.8V est constante. Ces valeurs ont été choisies dans la plage de fonctionnement de l’amplificateur.
Télécharger les fichiers de simulation LTspice.
2.3. Analyse
La puissance commandée est remarquable, avec une tension Vgs = 6V et une tension Vds=12V nous avons un courant de drain-source de 4A, ce qui donne une puissance de 12 x 4 = 48W au delà de la limite thermique de 45W indiquée dans la datasheet. Dans cette région notre composant ne survivrait pas.
La région linéaire est courte.
La tension de seuil Vt ≈ 3,8V.
La transconductance g = ΔId/ΔVg ≈ 1 à 2A/V.
3. Analyse en régime continu
Le schéma figure 5 ci-dessous, montre le circuit de simulation LTspice.
Ci-dessous les valeurs des tensions et courants obtenues :
V(in): 0 voltage V(a): 3.7 voltage V(out): 6.9e-017 voltage V(vgate): 3.7 voltage V(d): 13.8 voltage V(g): 3.7 voltage V(vdd): 13.8 voltage I(C11): 6.486e-016 device_current I(C9): 1.38e-018 device_current I(C7): 1.63947e-038 device_current I(C6): 1.518e-038 device_current I(C4): 3.03606e-038 device_current I(C10): -1.38e-018 device_current I(C8): 1.38e-018 device_current I(C5): 6.486e-016 device_current I(C3): 3.7e-017 device_current I(C2): 3.7e-019 device_current I(C1): 3.7e-019 device_current I(L5): 4.44089e-011 device_current I(L4): 1.38e-018 device_current I(L3): -1.38e-018 device_current I(L2): -1.38e-018 device_current I(L1): -4.46143e-011 device_current I(R3): -0.00037 device_current I(R2): 4.44089e-017 device_current I(R1): -4.7581e-017 device_current I(Rload): 1.38e-018 device_current I(V3): -0.00037 device_current I(V1): -4.36557e-011 device_current I(V2): 3.7e-019 device_current Id(M1): 1.19247e-010 device_current Ig(M1): -8.84454e-011 device_current Is(M1): -3.0802e-011 device_current
Télécharger les fichiers de simulation LTspice.
Le schéma figure 6 ci-dessous, montre le circuit simplifié en régime continu.
Tous les condensateurs sont remplacés par des circuits ouverts.
Toutes les inductances sont remplacées par des courts-circuits.
On note que:
- le courant Ig est nul,
- le courant Id est nul,
- le transistor est polarisé à la limite du seuil de conduction.
Télécharger les fichiers de l’éditeur de diagrammes DIA.
4. Analyse en régime variable
Le schéma figure 7 ci-dessous, montre le circuit simplifié en régime variable.
La tension continue Vdd en régime variable se comporte comme un court-circuit.
La résistance R3 est shuntée par son condensateur de découplage.
Le transformateur de sortie est formé des 2 bobines torsadées, fortement couplées L1 = L2 en série dont le point milieu est relié au drain. Le rapport de transformation n = 1:2 et le rapport d’impédance 1:4.
Télécharger les fichiers de l’éditeur de diagrammes DIA.
4.1. Graphe des tensions et courants
Le schéma figure 8 ci-dessous, montre le circuit de simulation LTspice.
La figure 9 ci-dessous, montre le graphe des courants et tensions obtenu avec une tension d’entrée Vin = 4Vpp à 14MHz. Cette tension est la tension réelle mesurée qui est fourni par le driver décrit dans l’article précédent. La tension de grille Vg = 3,7V règle le transistor au seuil de conduction. Le graphe vert représente la courbe de variation de la puissance instantanée p = u * i dans la charge résistive pure de 50 Ω. Le courant et la tension sont en phase. L’amplitude de la tension de sortie Vout = 12V. L’amplitude du courant dans la charge IRload = 0.21A. Le wattmètre indiquerait environ (12/√2).(0.21/√2) = 1,25W = 2,5W/2.
Télécharger les fichiers de simulation LTspice.
5. Réalisation
5.1. Schéma
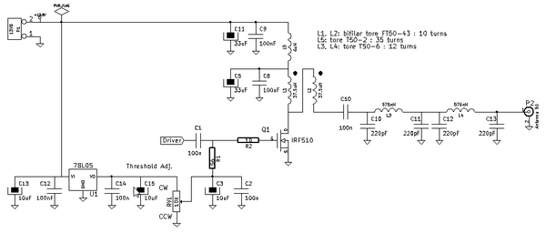
La figure 10 ci-dessous montre le schéma du PA avec le filtre de sortie. La tension de grille est obtenue avec un régulateur 5V et une résistance ajustable qui permet de prélever une fraction de cette tension.
Télécharger les fichiers Kicad.
5.2. Bobinages
J’ai utilisé des tores T50-2 T50-6 FT50-43 que j’avais en stock, achetés chez kits and parts.
Transformateur L1 et L2
Il est réalisé avec du fil de cuivre émaillé de 0,7 mm récupéré dans une alimentation de PC hors d’usage. Deux fils de 20 cm torsadés à raison d’une torsion par cm. Répartir uniformément les spires. Très important, la sortie d’une bobine est reliée à l’entrée de l’autre. On comprend mieux en se reportant au schéma simplifié (analyse en régime variable) ci-dessus, les 2 bobines sont ainsi branchées en série et le courant circule dans le même sens.
Filtre L3 et L4
Il est réalisé avec 20cm de fil de cuivre émaillé de 0,7 mm récupéré dans une alimentation de PC hors d’usage. Répartir uniformément les spires.
Transformateur L5
Il est réalisé avec du fil de cuivre émaillé de 0,3 mm récupéré dans le culot d’une lampe fluorescente. Le culot de ces lampes contient quelques composants dont le précieux bobinage. Vous pouvez en savoir plus ici ou là. Attention au démontage, ne pas briser le tube de verre, certaines contiennent du mercure. Le bobinage est maintenu à l’aide d’une bande autocollante récupérée sur un tore d’une alimentation de PC.
5.3. Charge fictive (antenne fictive)
J’ai soudé en parallèle 10 vintage résistances au carbone non inductive de 470Ω 2W.
5.4. Circuit imprimé
Le PA est câblé sur une plaque d’époxy de 53x53mm. Le filtre est câblé sur une plaque de 53x20mm. Les plaques sont enduites entièrement et copieusement au feutre noir BIC Marking ONYX permanent. Les îlots sont tracés avec une pointe à tracer. Après gravure au perchlorure de fer et nettoyage, le circuit est étamé avec de la pâte à étamer Castotin sp 5423 acheté dans un magasin de bricolage. La pâte est étalée à l’aide d’un pinceau sur le circuit. Inutile d’en mettre beaucoup. Elle est chauffée avec un décapeur thermique. Ne pas chauffer trop longtemps. Dès que le circuit est couvert, arrêter. La photo 1 ci-dessous, montre le résultat obtenu. On remarque que la finesse du tracé permet de souder les minuscules composants CMS 0805 et 1206 entre chaque îlot. On note aussi la différence d’étamage avec les premiers circuits du DRIVER et du MIXER étamés avec de la soudure au fer chaud. Le transistor IRF510 est fixé sur un radiateur de bonne taille. La dissipation thermique peut lui sauver la vie! Le bloc est placé à côté du DRIVER et de l’antenne. La ligne Vdd est reliée à l’alimentation 13,8V, l’entrée du PA est reliée et la sortie du DRIVER, la sortie du PA est reliée au filtre, la sortie du filtre est reliée pour l’instant à une charge fictive de 50Ω.
6. Test
6.1. Mesure des tensions continues smoke test
Avant câblage du transistor IRF510, le circuit est mis sous tension pour régler la tension de seuil à 2,5V. Pour ce faire, la résistance ajustable est placée à mi-course. Pour l’instant ce réglage n’est pas modifié. Après mise hors tension, le transistor est ensuite câblé. Mettre sous tension. Vérifier les tensions grille Vg=2.5V et drain Vd=13.8V.
6.2. Dispositif
La sortie du filtre est connectée uniquement à la charge fictive de 50Ω.
Tension Vg=2.5V. Compte tenu de la dispersion des caractéristiques de l’IRF510 je me tiens pour l’instant à cette valeur.
6.3. Instruments de mesure
Oscilloscope HAMEG HM 312-8.
Sonde passive HAMEG HZ36 en position x10, 10MΩ, bande passante 100MHz.
Multimètre numérique VICHY 9808 10MΩ.
Sonde HF maison pour le multimètre, construite sur le modèle N5ESE’s Ballpoint RF Probe.
Fréquencemètre à microcontrôleur PIC maison.
6.3. Résultat
Signal d’entrée
Avec l’oscilloscope, échelle Y=0,1 V/cm, sonde x10, échelle X=0.5 us/cm, loupe x5, la photo 2 ci-dessous, montre le signal en entrée Vin ≈ 3.8 Vpp.
La fréquence F mesurée avec le fréquencemètre ≈ 14,020 MHz.
Signal de sortie
Avec l’oscilloscope, échelle Y=1 V/cm, sonde x10, échelle X=0.5 us/cm, loupe x5, la photo 3 ci-dessous, montre le signal en sortie sur la charge fictive de 50Ω, Vout ≈ 29 Vpp. L’amplitude de Vout=29/2=14.5V. La mesure effectuée avec ma sonde HF sur le multimètre indique Vout ≈ 12,7VRMS valeur un peu supérieure.
La fréquence F mesurée avec le fréquencemètre ≈ 14,020 MHz.
Le wattmètre devrait indiquer une puissance de (14,5*14,5)/(50*2) ≈ 2 W. En radio, sur 50 Ohms, dBm = 10 x log P avec P en milliwatt. Avec la puissance mesurée, il vient 10 log 2000 = 33dBm. Cela peut être calculé simplement avec mini dB calculator de DL5SWB. Je garde pour l’instant cette valeur.
Références
The Handyman’s Guide to MOSFET Class D/E/F amplifiers – Part 1
The Handyman’s Guide to MOSFET Class D/E/F amplifiers – Part 2
Radiocommunications – Amplificateurs RF de puissance – F6CSX Joël Redoutey
LES TRANSISTORS A EFFET DE CHAMP MOS – F6CSX Joël Redoutey
TRANSISTORS A EFFET DE CHAMP DE TYPE MOS – Philippe Roux – IUT de Bordeaux
Index des articles de la catégorie Transceiver
- Transceiver CW 20 m
- Transceiver CW 20 m – Amplificateur audio
- Transceiver CW 20 m – Amplificateur audio V2
- Transceiver CW 20 m – Amplificateur de puissance RF power amplifier
- Transceiver CW 20 m – Amplificateur IF CASCODE
- Transceiver CW 20 m – Amplificateur post-mélangeur
- Transceiver CW 20 m – Atténuateur en pi
- Transceiver CW 20 m – BFO
- Transceiver CW 20 m – Commutation Rx/Tx Switching
- Transceiver CW 20 m – Détecteur de produit
- Transceiver CW 20 m – Emetteur
- Transceiver CW 20 m – Filtre à quartz – Crystal ladder filter
- Transceiver CW 20 m – Filtre de sortie du PA
- Transceiver CW 20 m – Mélangeur – Double Balanced Mixer
- Transceiver CW 20 m – Module RF Version 2
- Transceiver CW 20 m – Oscillateur à réseau déphaseur RC phase shift oscillator
- Transceiver CW 20 m – Oscillateur et Mélangeur de l’émetteur
- Transceiver CW 20 m – PA Driver
- Transceiver CW 20 m – Récepteur – Amplificateur RF
- Transceiver CW 20 m – Récepteur – Filtre passe bande 14 MHz
- Transceiver CW 20 m – VFO – Partie 1
- Transceiver CW 20 m – VFO – Partie 2
- Transceiver CW 20 m – VFO – Partie 3
- Transceiver CW 20 m – VFO – Partie 4
- Transceiver CW 20 m – VFO V3
- Transceiver CW 20 m – VFO Version 2 – Etalement de la bande












